山西省发展和改革委员会
关于印发《山西省工程研究中心管理办法》的通知
晋发改规发〔2023〕3号
各市发展改革委,省有关单位:
现将《山西省工程研究中心管理办法》印发给你们,请遵照执行。
山西省发展和改革委员会
2023年8月17日
(此件主动公开)
山西省工程研究中心管理办法
第一章 总则
第一条 为深入实施创新驱动发展战略,进一步加强山西省工程研究中心建设与运行管理,根据《国家工程研究中心管理办法》(国家发展改革委2020年第34号令),结合我省实际,制定本办法。
第二条 本办法适用于对山西省工程研究中心(以下简称“省工程中心”)的申报、认定、评价、监管等管理行为。
本办法所称省工程中心,是指山西省发展和改革委员会(以下简称“省发展改革委”)根据建设现代化经济体系的战略需求,以提高我省自主创新能力、服务国家和我省重大战略任务和重点工程实施为目标,组织省内具有较强研究开发和综合实力的企业、科研单位、高等院校等建设的研究开发实体。
省工程中心是我省创新体系的重要组成部分,也是我省实施创新驱动发展战略的重要载体。
第三条 省工程中心建设旨在坚定实施创新驱动发展战略,服务经济社会发展,支撑关键核心技术研发,围绕产业链部署创新链,围绕创新链布局产业链,提升产业链供应链稳定性和竞争力,打造一流创新生态。省工程中心以国家、我省和行业发展需求为出发点,通过建立工程化研究、验证设施和有利于技术创新、成果转化的机制,培育、提高创新能力,搭建产业发展与科技创新之间的桥梁,推动产业关键共性技术、前沿引领技术、现代工程技术、颠覆性技术创新,加快科研成果向现实生产力转化,促进产业基础高级化和产业链现代化。省工程中心建设的主要目的是:
(一)坚持目标导向,着眼加快重大科技成果工程化、产业化,建设开放服务的创新平台,为各类创新主体开展实验室技术熟化、工程化放大和可靠性验证等活动提供基础条件,促进提高科技成果转化能力和转化效率;
(二)坚持问题导向,瞄准国家和我省战略任务和重点工程实施中的重大技术难题,以及保产业链供应链稳定的关键领域环节,引导优势创新单元组建创新联合体,突破关键核心技术和重大装备等瓶颈制约,提高科技创新服务经济社会发展的能力;
(三)坚持结果导向,围绕提升产学研协同创新的效能,深化体制机制改革和创新,探索建立知识、技术、数据等生产要素由市场评价贡献、按贡献决定报酬的机制,激发科技人员推动技术创新和科技成果转化的积极性、主动性和创造性。
第四条 省工程中心的主要任务包括:
(一)面向国家和我省重大战略任务和重点工程建设需求,开展关键技术攻关和实验研究;
(二)以市场为导向,研判产业发展态势及需求,开展具有重要应用价值的重大科技成果的工程化和系统集成,研制重大装备样机及其关键部件;
(三)推动技术转移和扩散,持续不断地为我省产业规模化生产提供成熟的先进技术、工艺及其技术产品和装备;
(四)积极开展国内外交流合作,提升自主创新能力,为企业应用先进技术、提高产品质量等提供支撑服务;
(五)承接各类主体委托的工程技术研究、验证、设计、试验任务,为行业提供技术开发及成果工程化的验证和相关咨询服务;
(六)为行业培养工程技术研究与管理的高层次人才;
(七)为培育国家工程研究中心做好技术、人才和成果的储备。
第五条 省工程中心的责任与义务主要包括:
(一)根据组建方案及相关要求,实现设定的研究开发和成果转化目标,持续推动产业技术进步和创新能力提升;
(二)主动组织或参与国家和我省的产业关键核心技术、共性技术开发,并为行业提供技术开发、科技成果工程化的试验验证环境;
(三)承担国家和我省有关部门下达的科技开发及工程化研究任务,并依据合同按时完成任务;
(四)通过市场机制向行业转移和扩散承担国家和我省有关部门任务所形成的技术成果,起到产业发展与科技创新之间的桥梁和纽带作用。
第二章 组织管理
第六条 省发展改革委负责指导协调全省工程中心建设及运行管理相关工作,主要负责:
(一)会同省有关部门制定支持省工程中心建设的有关政策,指导省工程中心的建设和发展;
(二)组织论证省工程中心组建方案,对符合条件的择优认定;
(三)对已认定的省工程中心进行监督管理,并开展运行评价。
第七条 省有关部门、各市发展改革部门是省工程中心的主管部门,主要负责:
(一)组织本行业或本地区省工程中心的申报和管理,督促、协调落实建设条件;
(二)组织省工程中心组建方案、创新能力建设项目验收,以及工程中心运行的监督管理;
(三)根据有关规定建立相应的监督管理制度,配合有关部门做好审计、监察和检查等各项工作。
第八条 省工程中心实施主体单位主要负责:
(一)编制省工程中心组建方案,并对申报材料的真实性负责,根据有关文件要求,推进省工程中心建设;
(二)落实省工程中心建设与运行条件,筹措省工程中心建设和运行经费,保障省工程中心顺利建设和正常运行;
(三)承担有关部门委托的研发任务,保证省工程中心的开放运行和共用共享,为国家、我省相关重大战略任务、重点工程提供研发和试验条件;
(四)按照有关要求向主管部门报送省工程中心建设和运行情况。
第三章 申报与认定
第九条 省发展改革委根据国家和我省有关重大战略部署、重大规划实施、重大工程建设、重点区域创新发展等需要,遵循“少而精”的原则,择优择需部署建设省工程中心。省发展改革委会同有关方面研究提出省工程中心建设领域布局,并适时发布省工程中心申报通知。
第十条 拟申请组建省工程中心的实施主体单位(以下简称“申报单位”)应具备以下条件:
(一)符合省发展改革委发布的省工程中心建设领域及相关要求;
(二)具有一批有待工程化开发、拥有自主知识产权和良好市场前景、处于省内领先水平的重大科技成果,具有国内先进水平的研究开发和技术集成能力及相应的人才队伍;
(三)具有以市场为导向,将重大科技成果向规模生产转化的工程化研究验证环境和能力;
(四)具有通过市场机制实现技术转移和扩散,促进科技成果产业化,形成良性循环的自我发展能力;
(五)具有对科技成果产业化能力,条件允许的还应具有工程设计、评估及建设的咨询与服务能力;
(六)具有完善的人才激励、成果转化激励和知识产权管理等管理制度;
(七)未因严重违法失信行为被司法、行政机关依法列入联合惩戒对象名单;
(八)符合国家及我省其他相关规定。
第十一条 鼓励省工程中心采用法人形式组建和运行。对于采取非法人形式组建的省工程中心,需要与依托单位在人、财、物的管理上保持清晰边界,评价指标数据能够独立核算、有据可查。
第十二条 鼓励省内相关领域的优势企业、科研单位、高等院校、社会投资机构组建创新联合体,共同申请组建省工程中心。鼓励省内跨地区、跨行业,以及以省内为主联合省外优势企业、科研院所的建设形式,促进区域技术创新和产业发展。鼓励引进国内外一流技术人才和管理人才。
第十三条 申报单位按照省发展改革委通知和有关文件要求,结合自身优势和具体情况,编制省工程中心组建方案,并向主管部门提出申请。组建方案参考“山西省工程研究中心组建方案编制提纲”(见附件1)。
第十四条 主管部门采取适当形式对省工程中心组建方案进行评估论证,将符合条件的组建方案报送省发展改革委。
第十五条 省发展改革委根据主管部门推荐,委托第三方机构对省工程中心组建方案进行论证,重点包括组建工程中心的必要性和紧迫性、申报单位的条件、发展目标及实现可能性等。论证过程中,可要求申报单位就有关问题进行说明。必要时可征求相关部门的意见。
第十六条 省发展改革委根据论证意见,综合研究后,确定拟认定的省工程中心名单,并在省发展改革委门户网站进行公示,公示期满无异议的,发文予以认定。
第四章 运行评价
第十七条 省工程中心实行优胜劣汰、动态调整的运行评价制度。省发展改革委牵头,原则上每三年对经正式确认的省工程中心进行一次集中评价。新认定的省工程中心不参加当年的集中评价。
第十八条 评价程序为:
(一)数据采集。省工程中心按照评价通知要求,将评价材料报主管部门。评价材料包括:《山西省工程研究中心自评价报告》(见附件2)、《山西省工程研究中心评价数据表》(见附件3)及其相关附件和证明材料、省工程中心评价数据真实性承诺书。
(二)数据初审。主管部门对省工程中心报送的评价材料进行核实,并出具审查意见,将评价材料报送省发展改革委。
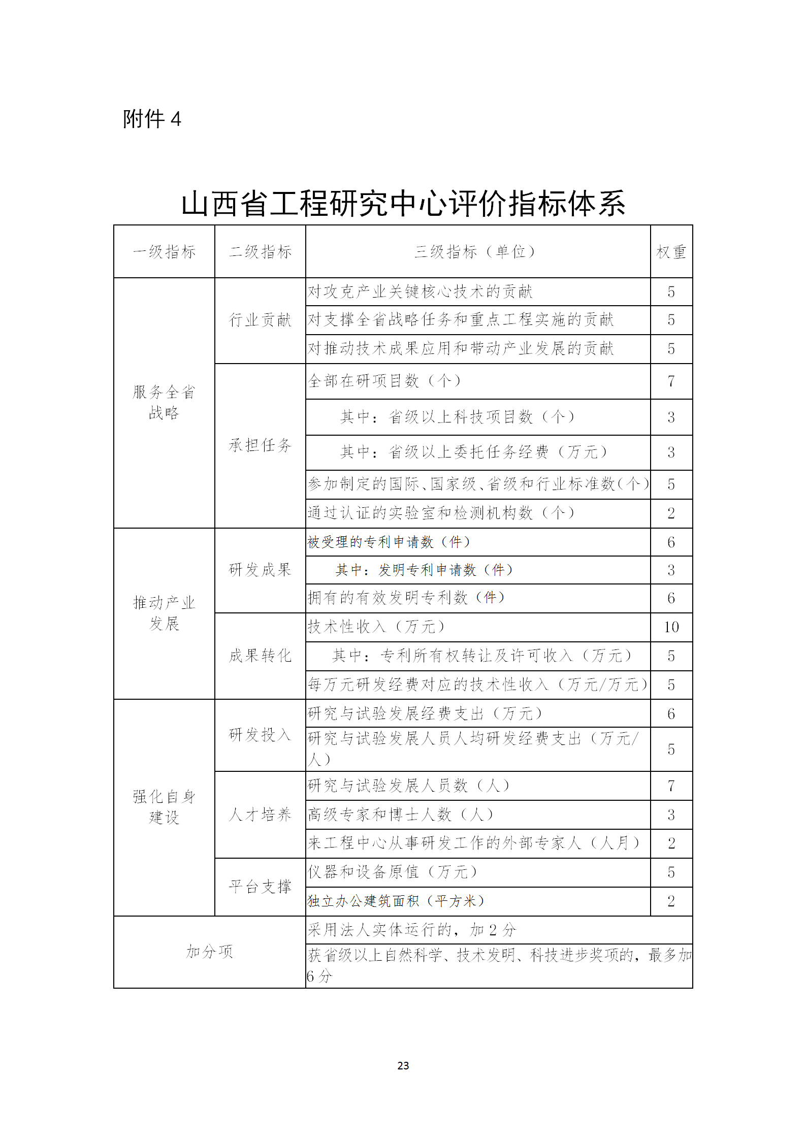
(三)数据核实。省发展改革委委托第三方机构对省工程中心报送的评价材料及相关情况进行核实,按照《山西省工程研究中心评价指标体系》(见附件4)、并结合《山西省工程研究中心自评价报告》《山西省工程研究中心评价数据表》开展评价,形成评价结果。
(四)省发展改革委对评价结果进行确认,并向主管部门进行通报。
第十九条 省工程中心评价结果分为优秀、良好、中等、基本合格和不合格。对于评价结果为不合格的省工程中心,省发展改革委将给予1年整改期,并由主管部门负责督促整改,1年整改期满后,参加省发展改革委组织的运行评价。
第五章 支持政策
第二十条 承担省级以上重大任务的省工程中心、运行评价结果为优秀的省工程中心,可以提出创新能力建设项目,申请省级预算内投资补助。补助资金主要用于固定资产投资以及必要的设备购置。
第二十一条 省发展改革委根据省工程中心建设运行情况,对评价为优秀的省工程中心,省发展改革委将优先推荐申报国家工程研究中心等国家级创新平台。
第六章 监督管理
第二十二条 主管部门根据有关规定加强对本行业、本地区省工程中心相关工作的监督管理,配合有关部门做好统计、监测分析和评价等工作。
第二十三条 省工程中心需要对组建方案明确的目标任务作重大调整的,应及时向主管部门报告:
(一)对于不影响实现省工程中心功能和任务的调整,由主管部门负责审核,报省发展改革委备案;
(二)对于发生重大变化,影响省工程中心功能实现的,由主管部门提出调整建议,报省发展改革委审核。
第二十四条 主管部门应对省工程中心报送的材料和数据承担核实责任,确保真实可靠。省工程中心提供虚假材料和数据的行为,一经核实,计入其实施主体单位的信用记录,纳入“信用山西”平台。
第二十五条 有下列情形之一的,省发展改革委将撤销其工程研究中心称号:
(一)运行评价不合格,且一年整改期满后评价仍不合格的;
(二)连续两次评价结果均为基本合格的;
(三)未经省发展改革委同意,逾期不报送评价材料、不配合评价的;
(四)提供虚假材料和数据的;
(五)主要由于技术原因发生重大质量、安全事故的;
(六)因违反《海关法》及有关法律、行政法规,构成走私行为,受到刑事、行政处罚,或因严重违反海关监管规定受到行政处罚的;
(七)因违反《税收征收管理法》及有关法律、行政法规,构成偷税、骗取出口退税等严重税收违法行为的;
(八)因严重违法失信行为被司法、行政机关依法列为联合惩戒对象名单的;
(九)省工程中心被依法终止的。
第七章 附则
第二十六条 山西省工程研究中心统一命名为:“山西省××工程研究中心”,英文名称为:“Shanxi Province Engineering Research Center of ××” 。原省工程实验室归入省工程中心序列管理。
第二十七条 本办法由省发展改革委负责解释,自2023年9月20日起实施,有效期5年。
附件:
1.山西省工程研究中心组建方案编制提纲
2.山西省工程研究中心自评价报告编制提纲
3.山西省工程研究中心评价数据表
4.山西省工程研究中心评价指标体系













附件: